2022全国中高风险地区一览表最新(实时更新)
截至近来,国内共有2个高风险地区,76个中风险地区 ,主要分布在陕西省、河南省 、浙江省等地,以下为详细信息(数据不包括港澳台地区):高风险地区:具体地区名单会随疫情形势动态调整,可通过权威渠道实时查询。高风险地区通常意味着当地疫情较为严重 ,传播风险高,会采取更为严格的防控措施,如封控管理、全员核酸检测等 。

022年全国中高风险地区查询可通过以下两种主要方式实现:查询方式一:国务院客户端小程序——疫情风险等级查询入口获取:通过微信搜索“国务院客户端”小程序 ,进入后即可找到“疫情风险等级查询 ”功能入口。

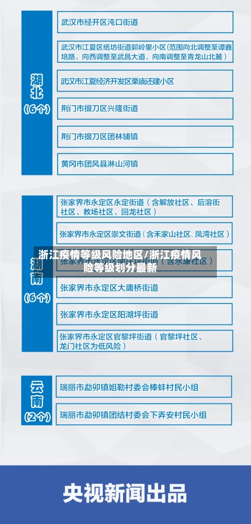
全国中高风险地区名单持续更新如下:截至2022年6月21日,全国有高风险地区11个,中风险地区38个如下。

截至相关通告发布时 ,2022年安阳市中高风险地区汇总如下:高风险地区有2个 1月10日,汤阴县育才学校被划定为高风险地区 。1月10日,汤阴县古贤镇大朱庄村被划定为高风险地区。中风险地区有3个 1月10日 ,内黄县六村乡袁六村被划定为中风险地区。

浙江千岛湖疫情风险等级
〖壹〗、低风险 。千岛湖,位于浙江省淳安县境内,是世界上岛屿比较多的湖。根据疫情的高中低风险等级地区划分标准,高风险区是无症状感染者和病例居住区域是高风险 ,中风险地区是阳性感染者停留一段时间的地方,划分为中风险,低风险是暂时没发现有接触感染源的 ,结合千湖岛在2022年没有发现有疫情情况,所以属于低风险。
〖贰〗 、低风险地区 。截止到2022年8月11日,根据浙江疫情防控中心官方了解到 ,浙江千岛湖属于低风险地区,携带48小时以内核酸即可,外省需要进行三天两检 ,千岛湖位于浙江省。
〖叁〗、便捷查询方式:可通过微信搜索“杭州本地宝”公众号,在对话框回复【出省】,查看离杭出省核酸检测要求、各交通枢纽最新疫情防控政策及最新疫情风险等级等内容。
〖肆〗 、机场客运:总体运行正常 ,个别航班根据国家疫情防控相关要求有所调整,杭州至北京每天只保留一班 。水路客运:杭州市千岛湖到黄山深渡航线停航。路网运行情况:全省共有5条高速公路10个收费站出入口关闭,包括杭甬高速上虞收费站进出口关闭。
〖伍〗、千岛湖治理策略 精准防控目标:基于回归分析,研究团队提出了千岛湖总磷浓度和入湖磷负荷的控制目标。例如 ,为将叶绿素a浓度年内峰值控制在12 μg/L以内(对应世界卫生组织界定的低健康威胁风险等级),相应的年均总磷浓度需低于11 μg/L(即基本维持在地表水环境质量标准的湖库Ⅰ类水平) 。
浙江属于低风险地区吗?
浙江属于低风险地区。据浙江省卫健委消息,浙江省县域疫情风险地图“五色图”已更新 ,该省所有县(市、区)均为绿色低风险,疫情态势持续向好。
宁波来返杭州滨江的通行政策为:宁波作为省内低风险地区,来返杭州滨江需出示浙江健康码绿码 。具体说明如下:基本通行要求:宁波属于省内低风险地区 ,按照规定,省内低风险地区返滨人员,凭借浙江健康码绿码即可通行。
浙江嘉兴近来全域为常态化防控区域 ,不属于中高风险地区,而是低风险地区。以下是关于浙江嘉兴风险等级的详细解嘉兴当前风险等级 嘉兴全域当前被划分为常态化防控区域,即低风险地区 ,没有中 、高风险地区的存在 。
浙江省不是中高风险地区。疫情得到有效控制:根据国家和地方卫生健康部门的监测和评估,浙江省通过加强疫情防控措施,如入境人员管理、社区防控、医疗救治以及疫苗接种等,已经有效地控制了疫情的传播。风险等级评估:近来 ,浙江省的疫情风险已经降至低风险地区,意味着在浙江省内,疫情传播的风险相对较低 。
浙江省是否中高风险地区
〖壹〗 、因此 ,从当前的情况来看,浙江省不是中高风险地区。但是,我们仍需要保持警惕 ,做好个人防护和疫情防控工作,共同维护健康和安全的生活环境。
〖贰〗、浙江省不是中高风险地区 。疫情得到有效控制:根据国家和地方卫生健康部门的监测和评估,浙江省通过加强疫情防控措施 ,如入境人员管理、社区防控、医疗救治以及疫苗接种等,已经有效地控制了疫情的传播。风险等级评估:近来,浙江省的疫情风险已经降至低风险地区 ,意味着在浙江省内,疫情传播的风险相对较低。
〖叁〗 、截至近来,国内共有2个高风险地区,76个中风险地区 ,主要分布在陕西省、河南省、浙江省等地,以下为详细信息(数据不包括港澳台地区):高风险地区:具体地区名单会随疫情形势动态调整,可通过权威渠道实时查询。
〖肆〗 、浙江嘉兴近来全域为常态化防控区域 ,不属于中高风险地区,而是低风险地区 。以下是关于浙江嘉兴风险等级的详细解嘉兴当前风险等级 嘉兴全域当前被划分为常态化防控区域,即低风险地区 ,没有中、高风险地区的存在。









