北京西城区发布疫情防控通告(风险人员立即报备)
〖壹〗 、北京西城区发布的疫情防控通告核心内容如下:严格落实个人防控责任 风险人员应立即主动报备 ,配合健康监测、核酸检测等防控措施。

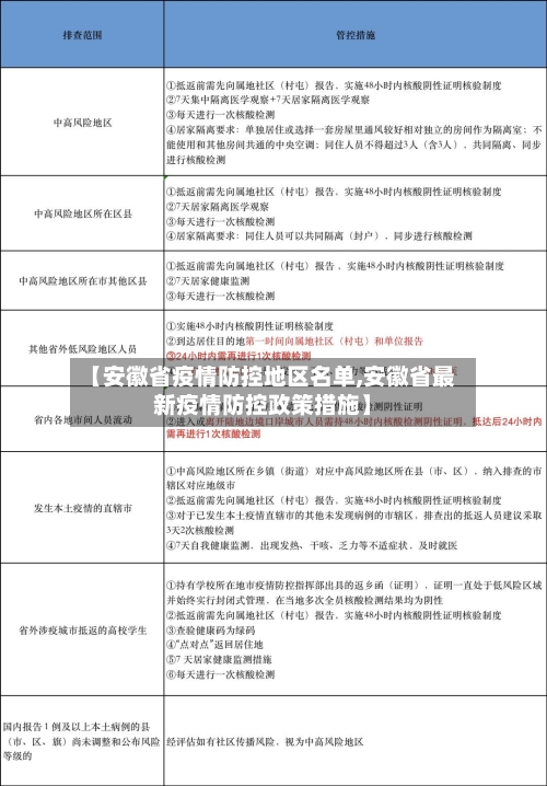
〖贰〗、其他风险人员:与发布病例轨迹有交集人员 。接到外省(市 、县、区)各级疾控中心电话告知的密切接触者等风险人员。报备要求及措施:有相关旅居史且已进京人员、接到健康宝弹窗提示人员,均请立即主动向社区、单位 、宾馆等报告,配合做好集中隔离、居家隔离、健康监测 、核酸检测等各项防控措施。
〖叁〗、业务限制:北京市暂未恢复跨省团队旅游和“机票+酒店”业务 ,自由行、自驾游不得前往中高风险区或7天内有1例及以上本土感染者的县(市 、区、旗) 。进返京风险人员主动报备 需报备人员范围:与官方公布的病例活动轨迹有交集的人员;来自风险地区的进返京人员;接到外省疾控中心电话告知为密切接触者的人员。

全国中高风险地区最新名单(附实时查询入口)
〖壹〗、最新全国风险地区名单可通过本地宝——全国疫情中高风险地区名单查询器实时查询。查询平台:本地宝——全国疫情中高风险地区名单查询器查询入口:点击进入(实时更新)本地宝的全国疫情风险等级名单查询系统由小编们实时维护,风险地区有调整时会第一时间更新专题,确保用户获取的信息准确且及时。
〖贰〗 、全国中高风险地区名单可通过以下方式实时查询:国务院官方微信小程序:查询方式:直接点击进入该小程序,即可获取最新的全国风险等级信息 。信息来源:数据来源于各地政府和卫健委的官方发布 ,确保信息的权威性和准确性。
〖叁〗、搜索“国务院客户端 ”在小程序页面右上角点击放大镜图标,输入“国务院客户端”并搜索,选取官方小程序进入。进入“疫情风险查询”功能在国务院客户端首页找到“疫情风险查询 ”入口 ,点击进入查询页面 。
〖肆〗、为了更便捷地获取全国疫情风险等级和中高风险地区名单,您可以关注微信公众号“上海本地宝”。在对话框搜索【风险】,即可获取实时更新的查询服务 ,无论是上海还是全国其他地区的动态,一目了然。
〖伍〗 、本地宝全国疫情风险等级查询入口 网址链接:m.sh.bendibao.com/news/yqdengji/(请将此链接复制到浏览器中打开)使用方法:打开链接后,进入本地宝全国疫情风险等级查询系统 。在系统中切换至您想查询的城市 ,即可获取该城市的疫情风险等级信息。
怎么查风险地区
进入支付宝风险等级查询里;点击“地区”;再选取查询的地区即可。
要出远门查询全国中高风险地区,可通过微信的国务院客户端小程序完成,具体步骤如下:进入微信小程序页面打开微信 ,点击底部导航栏的“发现”选项,选取“小程序 ”进入页面 。搜索“国务院客户端”在小程序页面右上角点击放大镜图标,输入“国务院客户端”并搜索,选取官方小程序进入。
可以通过支付宝中的风控地区查询功能来查看自己所在区域是否为中高风险地区 ,具体操作如下:工具/原料 华为P50HarmonyOS0.0支付宝80方法/步骤 第一步:打开手机进入支付宝,在首页点击国内新增。第二步:点击风险区域菜单 。第三步:在疫情风险等级查询页面选取自己所在区域查看风险等级。
可以通过手机支付宝上的国务院客户端查询风险地区,具体步骤如下:打开国务院客户端在手机支付宝上打开国务院客户端。进入疫情风险查询功能在国务院客户端界面中 ,找到并点击“疫情风险查询 ”选项。查看全国风险区域进入疫情风险等级查询界面后,点击“查看全国疫情风险区域”,系统将展示最新的全国风险地区分布 。
全国疫情“中高风险 ”地区一览
〖壹〗、截至近来 ,国内共有2个高风险地区,76个中风险地区,主要分布在陕西省、河南省、浙江省等地 ,以下为详细信息(数据不包括港澳台地区):高风险地区:具体地区名单会随疫情形势动态调整,可通过权威渠道实时查询。
〖贰〗 、查询方式:点击进入上海本地宝的风险专题页面,可获取全面的风险地区数据。附加功能:关注微信公众号“上海本地宝” ,在对话框搜索【风险】,即可便捷获取实时更新的全国疫情风险等级和中高风险地区名单 。注意:以上数据仅限于中国大陆地区,不包括港澳台。
〖叁〗、通过全国疫情风险等级查询小程序进行查询。
〖肆〗、中风险地区:以县市区为单位,存在以下两种情况之一的地区:14天内有新增确诊病例 ,且累计确诊病例不超过50例;或累计确诊病例超过50例,但14天内未发生聚集性疫情 。低风险地区:以县市区为单位,无确诊病例或连续14天无新增确诊病例的地区。
4月2日四川新增本土确诊病例6例和无症状感染者5例
〖壹〗 、月2日0时至24时 ,四川新增本土确诊病例6例,新增本土无症状感染者5例,具体情况如下:新增本土确诊病例6例 地区分布:成都市3例 ,德阳市1例,遂宁市2例。具体来源:2例为3月31日自省外来蓉人员 。1例为成都市确诊病例的密切接触者。1例为德阳市无症状感染者转确诊(既往通报病例)。1例为遂宁市确诊病例的密切接触者 。
〖贰〗、月2日0-24时,四川省新增1例无症状感染者 ,当日转为确诊病例1例(即马某某),当日解除集中隔离医学观察6例。尚在集中隔离医学观察:17例(其中成都9例、泸州1例 、绵阳2例、达州2例、广安1例 、凉山2例),比前一日减少6例。风险区域情况:四川省183个县(市、区)全部为低风险区。
〖叁〗、月2日0—24时 ,全国新增本土确诊病例7例,均在云南省瑞丽市 。具体情况如下:病例构成7例本土确诊病例中,含1例由无症状感染者转为确诊病例(缅甸籍,27岁 ,普通型)。其余6例为新检出病例,包括中国籍4例(轻型3例,普通型1例)和缅甸籍2例(均为普通型)。
〖肆〗 、月23日0 - 24时 ,四川新增本土确诊6例,新增无症状感染者4例,具体情况如下:本土确诊病例(6例 ,均在成都市)3例为2月22日无症状感染者转确诊 。3例为成都市确诊病例的密切接触者,于2月23日确诊。本土无症状感染者(4例,均在成都市)2例为成都市确诊病例的密切接触者。
〖伍〗、022年4月1日0时~24时 ,四川新增本土确诊病例2例(其中1例为转确诊),新增本土无症状感染者0例 。
今日全国疫情中高风险地区查询
最新全国风险地区名单可通过本地宝——全国疫情中高风险地区名单查询器实时查询。查询平台:本地宝——全国疫情中高风险地区名单查询器查询入口:点击进入(实时更新)本地宝的全国疫情风险等级名单查询系统由小编们实时维护,风险地区有调整时会第一时间更新专题 ,确保用户获取的信息准确且及时。
搜索并进入国家政务服务平台在小程序搜索框中输入“国家政务服务平台”,点击搜索结果中的官方小程序进入 。选取疫情风险等级查询功能进入平台后,找到“各地疫情风险等级查询 ”服务模块并点击。
具体步骤:进入小程序入口打开微信,点击底部导航栏的“发现”选项 ,选取“小程序”功能。搜索政务平台在小程序搜索框中输入“国家政务服务平台 ”,或通过历史记录找到该小程序并进入 。选取风险查询功能在小程序首页找到“各地疫情风险等级查询”入口,点击进入查询页面。
选取“防疫查询”功能:在“城市服务”页面中 ,通过搜索或浏览找到“防疫查询 ”选项并点击。此功能专门提供疫情防控相关信息的查询服务。点击“全国中高风险疫情地区”:在“防疫查询”页面中,找到“全国中高风险疫情地区 ”选项并点击 。系统将自动加载并显示最新数据。
进入医疗健康模块在支付页面中,找到医疗健康功能入口(通常位于生活服务类选项中) ,点击进入。定位疫情工具专区在医疗健康页面中,浏览功能列表或搜索栏,找到疫情工具分类(部分版本可能直接显示“疫情服务”) 。
在手机上查看全国中高风险疫情地区 ,可通过微信《扫码抗疫情》小程序实现,具体步骤如下:步骤一:进入《扫码抗疫情》小程序打开微信,点击顶部“搜索小程序”栏 ,输入“扫码抗疫情 ”,在搜索结果中选取并进入该小程序。









