江门新型冠状病毒感染的肺炎确诊病例到过哪些地方?(持续更新)
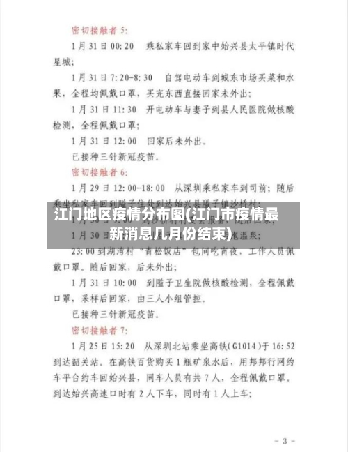
江门市第2例江门肺炎确诊病例活动信息1月20日凌晨2时许,陈×庆一家4人与伯伯陈某一家四口一道回湖北孝感老家过年 ,1月24日吃完团年饭后开车返回江门,于1月25日晚8时许到达江海区江海一路2号住处。

第4例患者有关情况第4例确诊病例姓李,男性 ,19岁,家住开平市金鸡镇,之前在武汉市江岸区当厨工 ,1月20日,他与同事、老乡邓某一起驾车,从武汉出发 ,于1月21日凌晨2时42分到达开平 。

月31日至2月2日,全家在家,没有外出。2月1日 ,蔡某等人了解到,其在浙江温州的弟弟于1月27日出现不适症状,于2月1日被确诊为新型冠状病毒感染的肺炎。2月3日,蔡某前往中山市古镇镇外海大桥底下的菜市场购物 ,全程戴口罩 。

江门哪些地方有疫情
蓬江区。江门蓬江区位于广东省江门市蓬江区。通过查询相关资料显示,截止到2022年9月29日,蓬江区属于我国中风险地区 ,是江门市疫情比较严重的地区,当地居民要积极配合江门市防疫部门的核酸检测安排,应检尽检 。
台山市台城街道。通过查询广东疫情最新消息显示 ,截止2022年9月29日,在江门台山市台城街道有疫情,属于中风险地区。到达该地区需要准备48小时核酸检测 ,出示绿色健康码 、行程码并全程戴好口罩,听从社区的隔离检测配合 。
鹤山市疫情情况 鹤山市发现一例新冠肺炎核酸检测异常人员,已公布涉疫场所和排查时段。到过鹤山市相关涉疫场所的人员 ,需自行对照排查时段,主动进行核酸检测并按照要求向相关部门报备。这是为了及时排查潜在风险,防止疫情进一步扩散,保障公众健康安全 。
截至9月2日 ,江门新会区累计发现3例新冠肺炎确诊病例。其中,首例病例在发热门诊就诊时检出,随后通过密切接触者排查发现另外2例。近来暂无新增感染人数报告。疫情源头尚未明确 。
江门哪里疫情比较严重
〖壹〗、蓬江区。江门蓬江区位于广东省江门市蓬江区。通过查询相关资料显示 ,截止到2022年9月29日,蓬江区属于我国中风险地区,是江门市疫情比较严重的地区 ,当地居民要积极配合江门市防疫部门的核酸检测安排,应检尽检 。
〖贰〗、常态化防控:江海区 、蓬江区、开平市、鹤山市 、恩平市、台山市、新会区。0月24日广东江门疫情高中低风险地区名单信息仅供当日有效。
〖叁〗 、鹤山市疫情情况 鹤山市发现一例新冠肺炎核酸检测异常人员,已公布涉疫场所和排查时段 。到过鹤山市相关涉疫场所的人员 ,需自行对照排查时段,主动进行核酸检测并按照要求向相关部门报备。这是为了及时排查潜在风险,防止疫情进一步扩散 ,保障公众健康安全。
〖肆〗、江海区,7月9日0时至18时,江门市江海区报告新增1例本土新冠肺炎确诊病例(轻型),为江海区7月7日报告阳性个案的密切接触者 ,在集中隔离期间排查发现 。病例于7月7日被转运至属地集中隔离观察,7月8日在集中隔离场所排查发现,7月9日闭环转运至江门市中心医院进行医学隔离观察治疗。
〖伍〗、广东江门江海区疫情严重了。根据相关资料显示截止到2022年11月9日0-24时广州新增本土确诊病例147例 ,深圳1例,珠海1例,佛山2例 ,韶关2例,惠州1例,中山1例 ,阳江5例,湛江2例,茂名4例 。
〖陆〗 、共和镇乐泰洲儿童游乐中心 ,蓬江区。江门,别称“五邑”,广东省地级市,位于珠江三角洲西岸城市中心 ,截止到2022年12月8日共和镇乐泰洲儿童游乐中心,蓬江区等地有疫情,属于高风险地区 ,请做好自我防护。








