出省绿码会变黄码吗
出省后健康码是否会变黄码,视具体情况而定 。首先 ,如果你出省前往的地区并非高风险地区,那么你的健康码通常不会变为黄码。健康码系统是基于个人的实际数据和行程信息来进行动态管理的,当你身处低风险或中风险地区时 ,只要遵守当地的防疫规定,健康码会保持绿色。

非高风险地区出省:如果出省前往的地区并非高风险地区,健康码不会变为黄码 。健康码是以实际真实数据为基础,通过自行网上申报并经后台审核后生成的 ,用于反映个人健康状况的二维码。前往高风险地区:若出省后去的地方被判定为高风险地区,则健康码会立即变为黄码。

跨省绿码不一定会变黄码,这主要取决于目的地的风险等级。首先 ,如果跨省前往的地区并非高风险地区,那么个人的健康码不会因此变为黄码 。健康码系统是基于实际真实数据构建的,它要求市民或返工返岗人员通过网上自行申报 ,并经过后台审核后生成个人的二维码。
非高风险地区:如果跨省前往的地区并非高风险地区,健康码不会变为黄码。高风险地区:若跨省去的地方被判定为高风险地区,健康码会立即变为黄码 。健康码是以实际真实数据为基础 ,由市民或者返工返岗人员通过自行网上申报,经后台审核后生成的属于个人的二维码,用于反映个人健康状况。

经过有疫情的地方会变黄码吗?
经过有疫情的地方如果只是路过的话一般是不会变黄码的。黄码人员主要指的是在确诊病例以及无症状感染者停留过的重点场所附近区域活动并停留过 ,且与其可能存在接触的人群,所以如果只是路过管控区的话,那么健康码一般是不会变色的 。
经过中风险街道,行程码不会变黄;路过高风险地区 ,行程码同样不会变黄。具体原因如下: 行程码标记规则: 根据“通信行程卡”微信公众号的官方解释,行程卡主要记录个人在国内和世界14天内的行程,且仅精确到省市级别 ,不会记录是否靠近过中高风险区域。
开车经过中风险地区,只要没有在该地区停留,一般情况下健康码不会变为黄码 。健康码的变色机制主要基于个人的行程轨迹和疫情风险地区的关联情况。如果只是短暂路过 ,并未实际进入或停留,那么健康码通常不会受到影响。
不会 。黄码人员主要指的是在确诊病例以及无症状感染者停留过的重点场所附近区域活动并停留过,且与其可能存在接触的人群 ,所以如果只是路过管控区的话,那么健康码一般是不会变色的。
黄码是什么原因造成的
风险管控系统的拦截 运营商会通过大数据对用户进行多维度评估,包括手机号使用时长、实名认证情况 、历史缴费记录等。如果系统发现异常 ,比如新办的号码短期内频繁变更业务,就可能触发黄码。例如,使用刚办理的手机号,或者有跨省号码没清理的记录 ,都可能导致这种情况 。
黄码产生原因:银行办卡时显示黄码,通常是因为银行系统检测到某些潜在风险或异常行为,如身份信息不符、频繁的大额交易、与可疑账户有交易往来等。解除时间:如果是因为身份信息不符或资料不全:需要用户提供正确的身份信息或补充完整资料后 ,银行进行审核,审核通过后黄码可能会被解除。
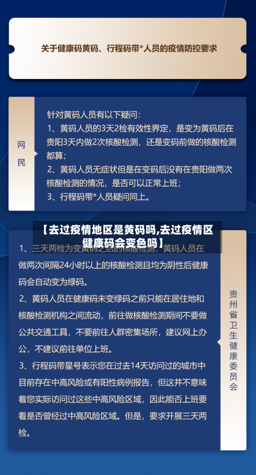
健康码变成黄码的原因包括时空伴随 、中高风险地区旅居史、红码转黄码、特定健康状态人员、管控区人员及特殊研判赋码等情形;接触过黄码人员若为密切接触需主动报备并配合防控措施 。
黄码出现的原因主要有以下几点:跨省 、跨市出行:本人携带手机乘坐交通工具跨省或跨市出行,特别是到达一些疫情比较严重的地方 ,健康码可能会变为黄码。邮寄过程中手机经过多地:在手机开机状态下,如果手机通过邮寄方式经过不同的省和市,也可能导致健康码变为黄码。
健康码变为黄码的主要原因是与确诊患者存在“时空伴随 ” ,被系统判定为风险人群中的时空伴随者 。 具体说明如下:黄码判定依据:根据国家及省级相关部门提供的数据,系统检测到个人与确诊患者在14天内,于同一时间和空间网格(通常以800米×800米为范围)内共同停留超过10分钟 ,即判定为“时空伴随”。
到过中风险地区行程码会变色吗
开车路过中风险地区通常不会显示黄码。以下是对此问题的详细解路过中风险地区与黄码的关系 开车经过中风险地区,只要没有在该地区停留,一般情况下健康码不会变为黄码 。健康码的变色机制主要基于个人的行程轨迹和疫情风险地区的关联情况。如果只是短暂路过,并未实际进入或停留 ,那么健康码通常不会受到影响。
坐火车高铁经过中风险地区,行程码是否显示取决于在该地区的停留时间,若停留未超过4小时则不会显示 。具体说明如下:停留时间未超4小时:根据行程卡“途经”的定义 ,在某个地方停留未超过4小时,同时未使用手机打开行程码,系统不会记录为途经或到访。
超过4小时去过中高风险地区行程码14天后不会变色。行程卡上“途经 ”的含义是您在某个地方停留超过4小时以上 ,同时使用手机打开行程卡,系统就会自动记录为途经或到访。到访地右上角的“*”表示当前该城市存在中高风险地区,并不表示用户实际到访过这些中高风险地区 。
不会。健康宝不采集个人位置信息 ,近来是根据权威部门数据进行健康状态的标识,网上所称“路过中高风险地区就变色”是不准确的。行程码是指通信大数据行程卡,利用手机“信令数据” ,通过用户手机所处的基站位置获取行程记录的,从而可以准确定位自己行驶过的轨迹 。








