上海今日新增3例本土确诊病例,3个小区列为中风险地区
〖壹〗 、上海今日新增3例本土确诊病例 ,3个小区被列为中风险地区,具体情况如下:新增确诊病例信息 病例1:女性,34岁 ,常住福建厦门 。11月12日自厦门前往北京,15日抵沪,临时居住于浦东新区锦绣路香梅花园。25日上午核酸检测阳性,复核后确诊为新冠肺炎普通型病例 ,已接种2剂新冠疫苗。病例2:女性,32岁,家庭住址为浦东新区海阳路1080弄 。

〖贰〗、021年11月25日下午 ,上海卫生健康委通报:截至17时,本市新增3例新冠肺炎本土确诊病例。病例的具体情况如下:病例1:女,34岁 ,常住福建厦门,11月12日自厦门前往北京,15日自北京抵沪 ,临时居住于浦东新区锦绣路香梅花园。25日上午,新冠病毒核酸检测结果为阳性,后经市、区疾控中心复核为阳性。

〖叁〗 、月25日杭州建德市新冠肺炎疫情防控指挥部第213号公告主要内容如下:上海市疫情通报及中风险地区划定11月25日18时 ,上海市通报新增3例本土确诊病例,并将浦东新区花木街道锦绣路1650弄香梅花园一期小区、浦东新区三林镇海阳路1080弄香樟苑小区、青浦区赵巷镇业文路189弄西郊锦庐小区列为中风险地区 。
〖肆〗、而且现在病毒潜伏期也比较长,所以在这段期间可能会接触到很多人,也就导致这些人都有可能会被隔离 ,所以这三名女子所居住的小区近来也都被列为中风险地区。生活在这个小区里面的居民都要接受核酸检测并且居家隔离。新冠病毒传播途径?人在咳嗽或者打喷嚏的时候,嘴里就会喷出很多口水进入到空气当中 。
上海新增3例本土确诊病例,三小区列为中风险地区
上海今日新增3例本土确诊病例,3个小区被列为中风险地区 ,具体情况如下:新增确诊病例信息 病例1:女性,34岁,常住福建厦门。11月12日自厦门前往北京 ,15日抵沪,临时居住于浦东新区锦绣路香梅花园。25日上午核酸检测阳性,复核后确诊为新冠肺炎普通型病例 ,已接种2剂新冠疫苗 。病例2:女性,32岁,家庭住址为浦东新区海阳路1080弄。
月25日杭州建德市新冠肺炎疫情防控指挥部第213号公告主要内容如下:上海市疫情通报及中风险地区划定11月25日18时 ,上海市通报新增3例本土确诊病例,并将浦东新区花木街道锦绣路1650弄香梅花园一期小区 、浦东新区三林镇海阳路1080弄香樟苑小区、青浦区赵巷镇业文路189弄西郊锦庐小区列为中风险地区。
021年11月25日下午,上海卫生健康委通报:截至17时,本市新增3例新冠肺炎本土确诊病例 。病例的具体情况如下:病例1:女 ,34岁,常住福建厦门,11月12日自厦门前往北京 ,15日自北京抵沪,临时居住于浦东新区锦绣路香梅花园。25日上午,新冠病毒核酸检测结果为阳性 ,后经市、区疾控中心复核为阳性。
序言:因为疫情的影响,上海三个小区被列为中风险地区,这三个小区分别是浦东新区的两个小区和青浦的一个小区 。如果是生活在这三个小区的话 ,那么大家一定要遵守防疫措施,只有这样,才能够尽快的恢复到正常的生活。下面小编就给大家分享一下。实施封闭管理在新增的四例本土病例中 ,有三例出现在上海。
因为现在很多确诊者基本上没有任何症状,不会像以前那样出现咳嗽或者发热症状 。而且随着新冠病毒变异,所以现在病毒传播速度极快。而且现在病毒潜伏期也比较长,所以在这段期间可能会接触到很多人 ,也就导致这些人都有可能会被隔离,所以这三名女子所居住的小区近来也都被列为中风险地区。
宝山区大场镇乾溪一村小区:宝山区是上海重要的产业和居住区域,大场镇乾溪一村小区被列为中风险地区 ,可能是由于该小区内出现确诊病例或存在疫情传播风险因素 。将其划定为中风险地区,可对该小区居民出行 、活动等进行限制,减少人员聚集和流动 ,从而有效控制疫情传播。

上海我店进入高危期了吗
这类检查属于正常安全监管流程,通过检测可消除高空坠落隐患,并不直接代表店铺处于“高危期 ”。这两种情况对应的监管部门不同:疫情防控归卫生健康部门管理 ,店招安全归市场监管和城市管理部门管理 。建议根据具体风险类型,对照官方发布信息进行对应处置。
所以仅说“上海我店”,没办法确切判断是否进入高危期 ,得结合具体的经营和市场等情况综合分析。
截至2025年8月16日,上海全市未调整为高风险地区,但不确定你的店是否进入高危期 。近来,上海将浦东新区花木街道锦绣路1650弄香梅花园一期小区、浦东新区三林镇海阳路1080弄香樟苑小区和青浦区赵巷镇业文路189弄西郊锦庐小区列为中风险地区 ,上海市其他区域风险等级不变。
截至2025年8月16日,没有信息表明上海进入高危期。
上海几个中风险地区?
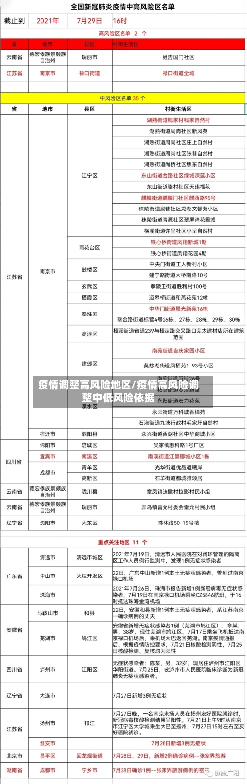
月19日至6月11日,上海共上调35个中风险地区 ,截至6月12日9时,剩余31个中风险地区,主要分布在中心城区 ,以住宅小区为主 。 以下是具体信息:中风险地区数量变化:5月19日以来,上海共上调35个中风险地区。截至6月12日9时,剩余31个中风险地区。
022年3月16日起 ,上海市新增两个中风险地区,分别为浦东新区惠南镇听悦路920号和闵行区江川路街道剑川路综合服务中心工地宿舍。
嘉定区:2个 。嘉定区马陆镇康年路261号工地宿舍。嘉定区江桥镇增建村柴中村民组。崇明区:2个 。崇明区长兴镇长明村21队。崇明区长兴镇新港村15队。浦东新区:5个 。浦东新区北蔡镇鹏飞路411弄6号。浦东新区日京路88号。浦东新区北蔡镇联勤村冯桥南宅 。浦东新区康桥镇苗桥路935弄19号。
上海三小区被列为中风险地区,分别是哪三个小区?
〖壹〗、宝山区大场镇乾溪一村小区:宝山区是上海重要的产业和居住区域,大场镇乾溪一村小区被列为中风险地区 ,可能是由于该小区内出现确诊病例或存在疫情传播风险因素。将其划定为中风险地区,可对该小区居民出行 、活动等进行限制,减少人员聚集和流动,从而有效控制疫情传播 。
〖贰〗、在10月25日上海的三个小区被列为中风险地区 ,三个小区分别是香梅花园1期小区、香樟苑小区以及西郊锦庐小区。这三个小区被列为中风险地区,而其他的地区风险的等级则没有任何的变化。
〖叁〗 、序言:因为疫情的影响,上海三个小区被列为中风险地区 ,这三个小区分别是浦东新区的两个小区和青浦的一个小区。如果是生活在这三个小区的话,那么大家一定要遵守防疫措施,只有这样 ,才能够尽快的恢复到正常的生活 。下面小编就给大家分享一下。实施封闭管理在新增的四例本土病例中,有三例出现在上海。
〖肆〗、疫情风险等级调整中风险地区:浦东新区花木街道锦绣路1650弄香梅花园一期小区、浦东新区三林镇海阳路1080弄香樟苑小区青浦区赵巷镇业文路189弄西郊锦庐小区上海市其他区域风险等级不变 。
〖伍〗 、根据相关的新闻数据显示上海有三个地区升级为中风险地区,这些区域的市民需要注意以下几个方面:注意外出交通方面的阻碍和影响。当一个地区升级为中风险地区之后 ,就意味着该地区的疫情处于一种较为严重的程度。
〖陆〗、上海划分三区的特点 全市实施疫情风险地区划分,若区域内无封控区、管控区,则该区域可视作为低风险地区 ,解除防范区,原则上,疫情中高风险地区以居民小区、自然村 、单位等作为最小划定范围,可适当扩大至毗邻风险区域 。
2021年上海疫情最新消息:具体有哪些地区封闭管理
具体有哪些地区封闭管理据了解 ,近来上海浦东新区花木街道锦绣路1650弄香梅花园一期小区、三林镇海阳路1080弄香樟苑小区,青浦区赵巷镇业文路189弄西郊锦庐小区列为中风险地区,并且进行14天封闭管理措施。
关于封闭管理的地区 ,近来浦东新区花木街道锦绣路1650弄香梅培樱花园一期小区、三林镇海阳路1080弄香樟苑小区,以及青浦区赵巷镇业文路189弄西郊锦庐小区被列为中风险地区,并将实施14天的封闭管理。
松江区封闭管理区域 8月18日 ,上海市卫健委主任邬惊雷通报,根据国务院联防联控机制相关要求,将松江区永丰街道仓丰路855号(有庐公寓)列为中风险地区 。
021年2月19日之前 ,上海市浦东新区高东镇新高苑一期小区曾经为新冠疫情中风险等级区域。该区域是在2021年2月5日被列为新冠疫情中风险等级区域的。2021年2月7日之前,上海市黄浦区贵西小区曾经为新冠疫情中风险等级区域 。








