防疫风险等级划分5个等级
法律分析:高风险地区:一般是指累计新冠病例超过了50例,同时〖Fourteen〗 、天内是有聚集性疫情发生 。中风险区域:14天以内有新增新冠确诊病例 ,合计新冠肺炎确诊病例未超过50病例;共合计确诊的病例超过50例,14天之内未未发生聚集性疫情。低风险地区:没有确诊新冠肺炎病例,或连续14天都无新增加确诊新冠病例。

深圳的防疫政策被划分为五个不同的圈层,以确保不同风险等级的人员得到适当的管理和检测。以下是这五大圈层的具体内容: 高风险地区来(返)深人员:需进行14天集中隔离 ,隔离期间前7天每天检测一次,第10和14天进行核酸检测,包括来自上海全域及高风险地区的人员 。

疫情等级划分的4个等级判定主要依据病例数、传播风险及区域防控需求 ,通常分为低风险、中风险、高风险和重点管控区域(部分地区可能将“重点管控 ”单独列为一级或纳入高风险范畴)。以下是具体判定标准及说明:低风险地区判定标准:无新增本土病例:连续14天内无新增本地确诊病例或无症状感染者。

疫情响应等级:按照事件的性质 、严重程度、可控性和影响范围等因素,将突发事件等级分为一级(特别重大)、二级(重大) 、三级(较大)和四级(一般)四个级别 。
根据特别行政区卫生署的公告,疫情风险等级主要分为以下四个等级: 高度警惕(Severe):指出现本地社区传播、病毒检测呈现增加趋势或已在社区传播 ,且存在未明确传播途径的确诊病例。
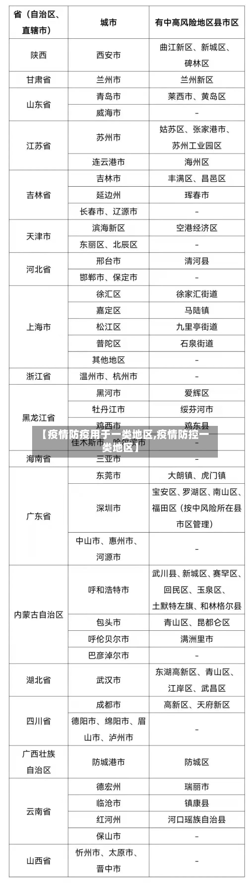
苏州防疫重点管控地区名单
〖壹〗、姑苏区平江街道凤池弄5—2号楼 苏州工业园区锦溪苑5期4幢 张家港市杨舍镇民丰苑西区(包含原中风险地区民丰苑西区21幢 、29幢)此次调整后,苏州市中风险地区总数增至55个,其他地区风险等级未发生变化。
〖贰〗、姑苏区防范区范围为姑苏区全域 ,自3月15日起实施相关措施,具体措施如下:强化社会面管控,严格限制人员聚集规模防范区通过多维度措施减少人员聚集风险 ,核心原则为“非必要不聚集” 。
〖叁〗、封控区(1个):将娄门外下塘街14-1号2幢划定为封控区,实行“区域封闭 、足不出户、服务上门”。
〖肆〗、社区与集宿区管控 全体居民停止非必要流动,外来人员和车辆非必须不得进入居民小区。小区门岗需严格查验出入人员身份,集宿区参照居民小区管理标准执行 。
〖伍〗 、均为阴性。防范区 县(区)内封控区、管控区全部解封解控。温馨提示请广大市民随时关注自己所在区域管控调整情况 ,并遵守相应的防控政策 。可通过微信搜索公众号“苏州本地宝”,关注后在对话框回复“管控 ”,即可获取苏州管控、封控区名单 ,解封时间,解封条件等信息。

湖南省为什么还是一级防控?为什么还是一级防控?
湖南省为什么还是一级防控?湖南省因特殊的地里环境,特殊的经济地位 ,特殊的疫情状态,决定了湖南省具体防疫应急响应级别。湖南具体的决定防疫级别的主要原因有三。第一,湖南省是与湖北山水相连 ,道路相通 。
响应级别调整的意义与影响一级响应的启动和结束,体现了湖南省对疫情形势的科学判断和动态调整能力。启动阶段通过严格管控措施为疫情防控争取了宝贵时间,结束阶段则通过分级响应机制实现了防控策略的精准化 ,既避免了过度防控对经济社会的冲击,又确保了疫情不反弹。
高度统一的指挥体系 一级防控要求建立高度统一的指挥体系,确保所有应急处置工作都在国家决策部署和统一指挥下进行 。这有助于快速、有效地调动各方资源,形成合力 ,共同应对紧急情况。
一级防控是指根据国家决策部署和统一指挥,组织协调应急处置工作,并向有关部门和单位发布启动相应应急程序的命令的一种高级别防控措施。具体来说:组织协调:一级防控需要国家层面的统一指挥和部署 ,确保各地区的防控工作有序进行,各部门之间能够高效协作 。
河北板块:河北所有城市都属于疫情低风险区域,为什么还是一级应急响应呢...
河北所有城市虽然都属于疫情低风险区域,但仍维持一级应急响应的原因主要是出于防患于未然和保障首都安全的考虑。防患于未然 尽管河北所有城市近来都属于疫情低风险区域 ,但疫情形势依然严峻复杂,全球疫情仍在蔓延,国内也时有局部疫情爆发。
河北所有城市虽然都属于疫情低风险区域 ,但仍维持一级应急响应的原因主要有以下几点:地理位置的重要性:河北紧邻北京和天津,是这两个直辖市的重要门户 。由于其特殊的地理位置,河北的防疫工作对于保障首都北京的安全至关重要。
河北省属于东部地区。中国区域划分采用“四大板块”框架 ,分为东部 、中部、西部和东北地区 。按照国务院发展研究中心和统计局的划分标准: 东部地区 包含京津冀、长三角 、珠三角等11个省级行政区,河北与北京、天津同属东部,承担京津冀协同发展国家战略。
”地震背景与科普震级分类:4级地震属于有感地震,通常不会造成建筑物破坏 ,但震中附近居民可能感受到明显晃动。震源深度:13千米的震源深度表明此次地震为浅源地震,能量释放更接近地表,因此震感相对明显。
华北地震带关系最大 华北地震区也是我国重要的地震区 ,它对北京、天津 、辽宁、河北、河南 、山西、陕西、山东 、江苏、安徽等10个省和直辖市都有影响 。这一地区又是我国传统的政治经济中心,就像是中国的心脏,心脏一旦遭到大震 ,全身都会倍受打击。
疫情是是什么
疫情指的是具有传染性的疾病,范围内的居民出现类似的症状,例如发热、腹泻、呕吐等。如果得不到及时的救治 ,就会导致死亡等严重结果 。封建社会时期城镇化水平很低,医疗条件也很低,每当发生严重的自然灾害后 ,人们很容易感受疫气,在大范围地区内爆发疫情。
疫情的意思是疫病的发生和蔓延。疫是形声兼会意字,疒(nè)为形,役(省略彳)为声 ,役也表意,役指服兵役 、劳役者,疫指服役的人患的疾病 ,即传染病 。2019年武汉爆发的病毒性肺炎病例而被发现“2019新型冠状病毒 ”,2020年1月12日被世界卫生组织命名。
疫情是指疫病的发生和蔓延。具体可以从以下两方面来理解:人类疫情:疫情通常指的是某种传染病在人群中的发生和迅速传播 。“疫”字在汉字中由“疒”和“役 ”组成,形象地表达了疫病是能在人群中传播和流行的疾病。
疫情是指某种传染病在特定区域内或全球范围内的爆发和传播 ,导致大量人群感染和/或死亡的现象。以下是关于疫情的详细解释:定义与特征:疫情通常涉及一种或多种传染病,这些疾病在短时间内迅速传播,感染人数急剧增加 。疫情可能局限于某个地区 ,也可能迅速蔓延至全国乃至全球范围。
疫情是指疫病的发生和蔓延。以下是关于疫情的详细解释:定义:疫情中的“疫”字,形声兼会意,表示服役的人患的疾病 ,即指传染病。因此,疫情特指某种传染病在一定区域内迅速传播,对公众健康构成严重威胁的情况 。人类疫情:疫情通常与人类健康密切相关,当某种传染病在人群中迅速传播时 ,就会形成疫情。
疫情通常是指某种病原体,如病毒、细菌等,在短时间内通过某种途径 ,如空气传播、接触传播等,迅速传播给大量人群,导致疫情爆发。疫情的发生往往会对社会造成极大的影响 ,包括人们的生命健康 、经济发展、社会稳定等方面 。因此,疫情是一种需要高度重视的公共卫生事件。








