温州现在是高风险地区吗
不属于 。通过查询温州市疫情防控了解到 ,温州不属于高风险地区。温州地区没有低、高风险区域,都是常态化防控区,自2023年1月8日起 ,对新型冠状病毒实施“乙类乙管 ”,实施后不再实行隔离措施,不再判定密切接触者。

自从温州发生了新增确诊病例之后,近来温州也在全面做好防疫中 ,并且确诊病例正在接受治疗当中,病情稳定 。但是根据最新规定,如果是从中高风险地区人员来浙江温州 ,需要严格实行“14+7”健康管理措施,集中隔离医学观察。

是。温州是高风险地区,在该地方查询疫情防控中心显示 ,截止到2022年12月3日,共有确诊病例147人,部分小区静默管控 ,温州位于浙江省东南部,是浙江省地级市。

温州是高风险还是低风险地区
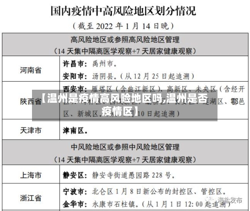
点击“查看详情”,就可以查看温州是否是中高风险地区了 。
温州是属于低风险地区的 ,温州市已经持续好几个月没有发现新冠携带者了,快递都正常。但是都是不保证时效的。
只要没经过中高风险区,不需要隔离,因为温州属于低风险地区 。但途经绍兴 、杭州 ,可能被需要做核酸检测。
截止2022年09月27日16时,温州暂无高中低风险地区,全域都是常态化防控区域。低风险地区 ,又称“低风险区 ”,指中风险区、高风险区所在县(市、区 、旗)的其他地区 。
温州近来没有中高风险地区,均为低风险。因为温州是低风险地区 ,通常都会允许前往外地,不会另外限制。苏州也不会限制温州的人进入,不用核酸检测和隔离 。由于疫情形势时刻变化 ,苏州当地的防控措施也会跟随改变,有疑惑可以拨打苏州的公共卫生服务电话0512-123抑或市民热线0512-12345了解核实。
温州明确了!返乡人员,这样分类管理!
〖壹〗、温州对返乡人员实行分类管理,具体如下:第一类:国内疫情高风险地区 ,以及暴发较多病例、实行全域封闭管理的中风险地区所在县(市、区)或设区市的来温返温人员管理措施:实行“14+7”健康管理措施。
〖贰〗 、低风险地区,不需要隔离,仅仅需要核酸检测证明啦!但是如果是中高风险或者当地没有发布疫情解除的相关公告的话 去外地还是要被集中隔离或者居家隔离的 。
〖叁〗、去外地还是要被集中隔离或者居家隔离的。但是国内最近的疫情都是国外流入的,因此并不需要隔离了!最新公告如下:2021年1月28日春运开始3月8日截止 ,返乡返工人员需持7天内有效新冠病毒核酸检测阴性结果,实行14天居家健康监测,期间不聚集、不流动 ,每7天开展一次核酸检测。
〖肆〗 、目测不需要隔离:低风险地区,不需要隔离,仅仅需要核酸检测证明啦!但是如果是中高风险或者当地没有发布疫情解除的相关公告的话 去外地还是要被集中隔离或者居家隔离的。
〖伍〗、五类人才优先选拔政策突出“能力导向” ,明确五类重点选拔对象:本土精英:家庭农场主、合作社理事长 、电商服务站负责人等 。专业化人才:退役军人(尤其是服役期间担任班排骨干的党员)、返乡创业人员(需3年以上实体经济运营经验)。
浙江温州现在可以去吗
浙江温州部分地区可以去。由于确诊病例居住的小区已经实施封闭管理,禁止人员出入,因此其他低风险地区 ,比如鹿城、龙湾 、瓯海、洞头、瑞安 、乐清、永嘉等地区人员是可以进出的,但需要7两小时核酸检测报告 。自从温州发生了新增确诊病例之后,近来温州也在全面做好防疫中 ,并且确诊病例正在接受治疗当中,病情稳定。
温州的情况确实不太适合年轻人去打工。近年来,温州的人口流动趋势明显,年轻人更多地选取离开而不是留下 。制造业依然是温州的支柱产业 ,但这里对劳动力的需求主要集中在低技能层面,技术含量不高。对于高学历的求职者来说,机会更是稀缺。
去浙江温州打工需要谨慎考虑 。以下是几点具体的建议:人口流动情况:温州当前的人口流动呈现出“流出多于流入”的现象 ,劳动力市场正逐渐趋于老化。这意味着,尽管温州有就业机会,但可能面临较为激烈的竞争 ,且劳动力市场不够活跃。
但是根据最新规定,如果是从中高风险地区人员来浙江温州,需要严格实行“14+7 ”健康管理措施 ,集中隔离医学观察 。不过,如果是低风险地区进入温州,原则上是不需要隔离的 ,可以出示核酸检测阴性证明就可以了,具体规定进入浙江温州前要了解清楚。
温州去深圳需要核酸检测和隔离吗?
鉴于温州没有中高风险区域,通常都会允许前往外地,不进行限制。深圳也会给温州的人通过进入 ,不需要核酸检测、隔离。由于疫情形势时刻变化,深圳的防控措施也会跟随变化,有疑惑可以致电深圳公共卫生客服电话0755-123或者当地的市民热线电话0755-12345了解详情 。
这几天应该是不要隔离了吧 ,你可以申请温州健康码和深圳健康码。你到了深圳有两地健康码,应该来说不用隔离了。上次我亲戚过去有隔离临时〖Fourteen〗、天,前几天我去杭州也没有隔离 ,用温州和杭州健康码的 。
这几天从深圳回温州,会被隔离吗?答现在疫情还有,深圳要是高中风险地区回温州 ,必需被隔离,如果是低风险地区就不用被隔离,只做核酸检测。
实施7天集中隔离 ,第7天各开展一次核酸检测。高风险地区查看方法:登录微信小程序“国务院客户端”——“疫情风险查询”——“点击查看全国中高风险疫情地区 ” 。中风险区来(返)深人员。实施7天居家隔离,第7天各开展一次核酸检测。包括新疆维吾尔自治区吐鲁番市和中风险地区 。
温州属于中高风险地区吗
温州不属于中高风险地区。通过查询相关公开信息显示截止于2022年12月19日,温州地区不再查验健康码 、核酸阴性证明,不需要报备 ,不再开展落地检和三天三检,温州地区属于常态化。根据疫情风险等级查询,浙江温州为常态化防控区域 。
不属于。通过查询温州市疫情防控了解到 ,温州不属于高风险地区。温州地区没有低、高风险区域,都是常态化防控区,自2023年1月8日起 ,对新型冠状病毒实施“乙类乙管”,实施后不再实行隔离措施,不再判定密切接触者。
点击“查看详情” ,就可以查看温州是否是中高风险地区了 。
会。温州市,简称“温 ”或“瓯”,位于浙江省东南部 ,凯里市,是黔东南自治州的地级行政区首府,通过查询相关资料显示:截止2022年9月20日,温州市是我国疫情防控中高风险地区 ,所以从该地区回到凯里是需要进行14天的集中隔离的。








