合肥回蒙城县需要隔离吗
〖壹〗 、从合肥回来不需要隔离。合肥无疫情发生 ,合肥的来返人员严格落实“入境即检 ”要求,所有经航空、铁路、公路的省外来(返)蓉人员须扫码,实施3天2检 。核酸检测结果未出之前 ,非必要不外出 、不聚集。

〖贰〗、所以,持有合肥市无偿献血荣誉证在蒙城县乘坐公交车不能享受免费待遇。

〖叁〗、合肥到蒙城的距离为232公里,根据地理环境和交通状况 ,驾车大约需要两小时36分钟 。这条路线途经多个地区,包括安徽省内的肥东 、定远、凤阳等地。下面我将为您详细介绍这条路线及沿途风光。下面,从定远县继续沿G3高速向北行驶 ,穿过凤阳县,抵达蒙城县 。

〖肆〗、-18:47-01:29-当日到达2G3196-合肥南-亳州南-18:03-19:46-01:43-当日到达2G1602-合肥南-亳州南-18:58-20:50-01:52-当日到达2G7752-合肥-亳州南-20:26-22:06-01:40-当日到达借鉴资料来源:12306-合肥-毫州合肥到亳州需要隔离吗不需要。

宿州是中风险还是低风险
宿州前往上海的隔离政策中风险地区人员:安徽省宿州市埇桥区存在中风险地区,来自此类区域的人员抵沪后,一律实施14天严格的社区健康管理 ,期间需进行2次新冠病毒核酸检测(第1天和第14天)。(图源:中国政府网)低风险地区人员:若所在区域为低风险,抵沪后无需隔离,但建议开展7天自主健康监测 ,每天早晚两次自测体温 。
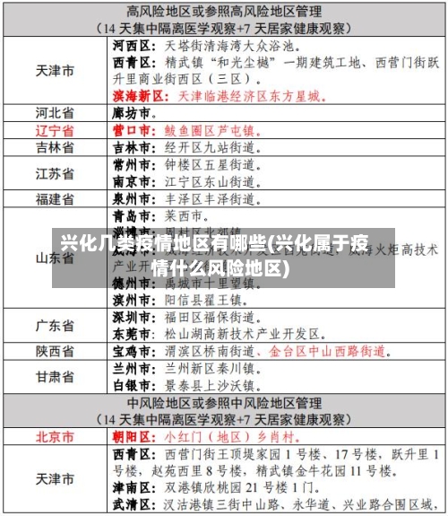
021年12月15日22时起,安徽宿州市埇桥区大营镇大营新村调整为中风险地区,宿州市其他地区仍为低风险地区。 具体情况如下:风险等级调整依据根据国务院联防联控机制有关规定 ,经省市专家综合评估研判,宿州市疫情防控应急指挥部作出上述决定。
自2021年12月29日0时起,宿州市埇桥区大营镇大营新村被调整为低风险地区 ,近来埇桥区全域均为低风险地区。调整依据与过程大营新村确诊病例集中隔离救治后,已连续14天无新增确诊病例 、无症状感染者和疑似病例 。
太和县疫情风险等级
〖壹〗、需要。太和县位于阜阳市,根据国务院客户端疫情风险等级查询可知 ,在2022年10月1日,该地是常态化防控区域,由于疫情原因,从外地包括上海返回本地需要7天的隔离 ,各乡镇要进一步提高思想认识,全面压实各方责任,要抓紧抓严抓细各项疫情防控措施落实 ,扩围加密、提高质效,坚决打赢疫情防控阻击战。
〖贰〗、阜阳有疫情的话,那么应该是需要隔离的 。但是如果没有疫情 ,为低风险地区的话,那么是不用隔离的。主要看出发地的风险等级。
〖叁〗 、安徽阜阳去杭州要隔离吗2022年10月12日最新消息:根据2022年10月12日“浙江发布”公布的最新《省外来浙返浙人员健康管理措施》了解到:安徽阜阳到杭州需要落实隔离管控,阜阳市太和县三塔镇地区落实7天集中隔离医学观察 ,阜阳市太和县除高风险区以外地区落实7天居家隔离医学观察 。
〖肆〗、区内边境八县来邕人员:须实行“三天两检”和居家健康监测3天。7天内有本土疫情发生县来邕人员:提前与在邕目的地社区联系,了解来邕管控政策,并根据风险等级按照国家及自治区疫情防控要求接受健康管理服务。疫情防控政策动态变化 ,来邕人员请务必提前联系目的地所属社区,了解南宁市疫情防控政策 。
〖伍〗、区外所有地区及区内有本土疫情的地区来邕人员:须持48小时核酸检测阴性证明入邕。疫情防控政策动态变化,来邕人员请务必提前联系目的地所属社区,了解南宁市疫情防控政策 ,并根据风险等级按照国家及自治区疫情防控要求接受健康管理服务。
〖陆〗 、_区内边境八县来邕人员:须实行“三天两检 ”和居家健康监测3天 。_7天内有本土疫情发生县来邕人员:提前与在邕目的地社区联系,了解来邕管控政策,并根据风险等级按照国家及自治区疫情防控要求接受健康管理服务。疫情防控政策动态变化 ,来邕人员请务必提前联系目的地所属社区,了解南宁市疫情防控政策。
9月30日蒙城县区域核酸范围蒙城县核酸检测
〖壹〗、关于在主城区开展新一轮区域核酸检测的通告为继续做好常态化疫情防控工作,及时排查隐患和风险 ,切实保障广大人民群众生命健康安全,县疫情防控应急指挥部决定,在我县主城区范围内开展新一轮区域免费核酸检测 ,现通告如下:检测范围涡河以南、乐土路以北 、东西外环以内所有人员。师生群体校内抽检,不参加此轮集中采样 。
〖贰〗、可以。核酸检测指核酸检测法,核酸检测的物质是病毒的核酸。9月30号做核酸检测 ,10月2号可以坐火车,等核酸检测结果出来之后扫码就可以坐火车,位于低风险地区人员坐火车出没有核酸检测都可以,但是中高风险地区人员坐火车如果没有48小时内核酸检测阴性证明是不可以上火车的 。
〖叁〗、采样检测时间和安排9月29日上午6:00—10:00 ,在荆山镇 、榴城镇、包集镇、陈集镇 、古城镇、淝河镇、经济开发区、龙亢农场开展集中采样。
〖肆〗 、分批推进、精准检测,突出重点人群与区域针对6类“应检尽检”人群,按风险等级细化检测顺序 ,优先覆盖新发地等涉疫市场及周边社区高风险人员,逐步扩展至餐饮、商超 、集贸市场从业人员,__个中高风险街道乡镇居民 ,以及快递、外卖等流动性强行业人员。
〖伍〗、息烽县 、开阳县 。时间:9月12日上午8:00—12:00。检测人群区域内全体群众(不漏一人),包括常住人口、流动人口及临时停留人员。检测要求 核酸检测规范:市民需规范佩戴口罩,以家庭为单位排队 ,每次排队不超过5个家庭,家庭间保持5米以上距离,避免交谈 。
〖陆〗、全员核酸检测安排成都市决定于9月1日至4日在全市范围内开展全员核酸检测 ,要求全体居民配合完成检测。检测期间,非本小区居民不得进入小区,以减少人员流动和交叉感染风险。
蒙城县是中高风险地区吗
不是 。根据《新型冠状病毒肺炎防控方案(第九版)》的划分,蒙城县7到14天内无新增新冠肺炎患者病例 ,不属于中 、高风险地区,都是常态化防控区。
常态化防控区。蒙城县,隶属安徽省亳州市 ,地处淮北平原中部。根据安徽省亳州市疫情防控指挥中心发布公告显示,截止到9月21日,亳州蒙城地区近来没有低、中、高风险区域 ,都是常态化防控区 。为防止疫情复发,请广大市民规范佩戴口罩 、保持安全社交距离,配合查验“健康码”“行程码 ”等 ,配合疫情防控工作。
关于安徽有几个中高风险地区,安徽有几个市这个很多人还不知道,今天来为大家解答以上的问题 ,现在让我们一块儿来看看吧!安徽省共有17地级市,44市辖区,5县级市,56县 ,省会是合肥市。
但是亳州的疫情通告显示:为了响应国家关于人员出行倡议,原则上中、高风险地区的人员,尽量留在当地过节 ,非必要不返(回)亳;确需返(回)亳的(即行程码带*号),请提前向目的地社区(村)或居住酒店报备,并提供48小时内核酸检测阴性证明 ,到亳后立即再进行一次核酸检测 。
从合肥回来不需要隔离。合肥无疫情发生,合肥的来返人员严格落实“入境即检”要求,所有经航空、铁路、公路的省外来(返)蓉人员须扫码 ,实施3天2检。核酸检测结果未出之前,非必要不外出 、不聚集 。
现在要从上 海回安 徽亳州,肯定是要报备的 ,因为上 海是疫情区重灾。回来不但需要报备,而且要进行核算检测,同时要进行14天隔离。








