2022深圳疫情为什么这么严重?工厂停工了吗?附出入深圳最新规定_百度...
〖壹〗、022年深圳疫情严重的原因包括其口岸城市属性 、香港疫情外溢、全球疫情流行背景及奥密克戎变异株的高传染性;工厂因防控要求已停工;出入深圳需遵守非必要不离深、持24小时核酸阴性证明等规定 。

〖贰〗 、022年深圳此轮疫情预计在3月底结束,但若3月中旬新增病例未得到有效控制 ,结束时间可能延长。疫情严重的原因包括全球疫情大流行背景下“外防输入”压力大,以及本轮疫情由传染性强、传播速度快的奥密克戎BA.2变异毒株导致。解封需同时满足近14天无新增病例、密接者隔离达标、全员核酸筛查阴性三个条件 。

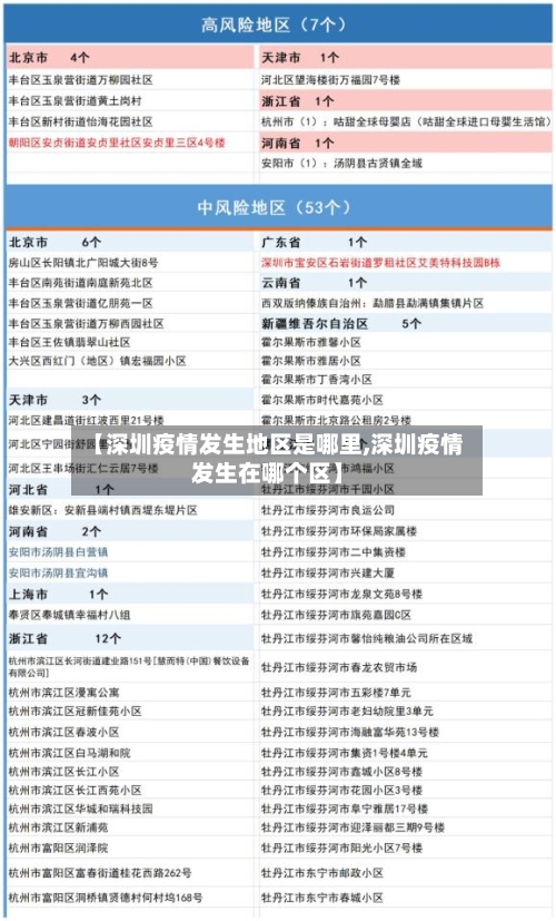
〖叁〗 、深圳疫情这么严重原因一:属于口岸城市 深圳是我国出入境口岸比较多的城市,包括罗湖口岸、福田口岸、深圳湾口岸 、文锦渡口岸、皇岗口岸、沙头角口岸 、福永口岸、蛇口口岸等 ,同时也是出入境人口流量最大的城市之一。

深圳0215疫情是哪一例
深圳“0215 ”疫情指的是2月15日在重点人员例行核酸检测中发现的1例新冠肺炎确诊病例,即病例1。具体情况如下:病例基本信息:性别:女 年龄:54岁 职业:罗湖区东门街道明华楼商场工作人员 居住地址:罗湖区清水河街道吓围新村 发现过程:2月15日,该病例在重点人员例行核酸检测中初筛阳性。
自2月15日以来,深圳市多区报告本土新冠肺炎疫情 ,累计报告病例48例 。2月24日0-14时,深圳新增8例病例,其中7例为“0215”疫情以来病例的密接人员 ,1例为重点区域核酸筛查中发现。
月22日,深圳新增8例病例,新增病例活动轨迹涉及罗湖、福田 、龙岗、宝安 ,具体信息如下:新增病例情况病例1:女,42岁,居住在龙岗区坂田街道侨联东5巷 ,为“0215”疫情以来病例的密接者,2月19日开始集中隔离医学观察,诊断为新冠病毒无症状感染者。
2022年深圳疫情什么时候恢复正常?具体在哪个区?附疫情解封消息_百度...
022年深圳疫情预计在3月下旬恢复正常 ,但具体以官方发布的解除通告为准 。此次疫情主要分布在龙岗区、福田区 、罗湖区、宝安区,2月20日零时起宝安区石岩街道相关区域已解封。 以下是详细信息:2022深圳疫情恢复正常时间深圳疫情预计在2022年3月下旬能恢复正常,但具体恢复时间需以官方发布的解除通告为准。
022年深圳部分区域于3月2日解封,全面解封时间预计在3月底左右 ,具体以官方通知为准 。
022深圳预计全面解封日期是2022年4月上旬左右,具体解封时间需视疫情防控情况而定。附最新解封通知如下:2022深圳预计全面解封日期 深圳此轮疫情预计全面解封日期是2022年4月上旬左右。这一预测基于深圳疫情新增情况和全面解封的条件 。
022年深圳实施了封城措施,封城7天 ,预计3月20日解封(无新增病例区域优先),具体解封时间需根据疫情防控形势动态调整。
深圳预计全面解封日期为2022年4月上旬左右。这一时间点是基于深圳当前疫情新增情况及全面解封条件的综合考量 。深圳解封将遵循以下三个关键条件: 近14天内,全市区域内无新增病例或无症状感染者。 最后一名密切接触者末次暴露已超过14天 ,或转运集中隔离超过4天且核酸检测为阴性。

深圳疫情爆发原因
深圳疫情这么严重原因一:属于口岸城市 深圳是我国出入境口岸比较多的城市,包括罗湖口岸、福田口岸、深圳湾口岸 、文锦渡口岸、皇岗口岸、沙头角口岸 、福永口岸、蛇口口岸等,同时也是出入境人口流量最大的城市之一。而现在国外疫情这么严重 ,深圳作为口岸城市防控压力比较大,所以难免会出现境外输入在本土传播的现象 。
022年深圳疫情严重的原因包括其口岸城市属性、香港疫情外溢 、全球疫情流行背景及奥密克戎变异株的高传染性;工厂因防控要求已停工;出入深圳需遵守非必要不离深、持24小时核酸阴性证明等规定。
疫情传播原因地理区位因素:深圳地处粤港澳大湾区核心,承担大量世界货运和人员往来任务 ,回国人员数量多,客观上增加了境外病例输入的可能性。防控意识松懈:部分市民存在侥幸心理,公共场所未规范佩戴口罩 。例如超市、商场等区域不戴口罩现象普遍,加速了病毒传播风险。
深圳福田为什么疫情又爆发了
深圳疫情这么严重原因四:由奥密克戎引起 根据基因测定发现 ,深圳本轮疫情是由奥密克戎BA.2变异毒株引起的,而奥密克戎毒株更易传播,该亚变体比奥密克戎原始毒株的传染性增加了30% ,这对我们的防控工作提出了更高要求。
这主要是因为很多人对防控新冠疫情已经掉以轻心 。这是一个非常现实的问题,因为新冠疫情出现的时间非常久,防控新冠疫情的时间也非常长 ,所以很多人已经开始对防控新冠疫情掉以轻心。在这种情况之下,有些场所本身就有大面积的人口流动,一旦当地出现新冠疫情的确诊患者 ,当地就有可能会出现大面积的扩散情况。
如果因个人行为导致疫情扩散,则必须依法承担相关法律责任 。深圳福田一艺术中心发生聚集性疫情,被立案调查。深圳市福田区华星舞蹈艺术中心 ,发现疫情之后,福田区第一时间启动应急响应,据悉截止到2022年8月31日,舞蹈艺术中心群组已报告病例28例 ,当地有关部门已立案侦查,将会依法依规严惩严处。
月28日0 - 24时,深圳新增9例病例 ,包含3例新冠肺炎确诊病例和6例新冠病毒无症状感染者,具体发现途径和病例信息如下:发现途径2例在隔离观察的密接人员排查中发现 。3例在重点人群排查中发现。4例在社区筛查中发现。病例信息病例1:女,26岁 ,居住在罗湖区桂园街道宝丽大厦,在社区筛查中发现。








