荆州疫情风险地区地图(荆州疫情风险区域)

湖北荆州前往广东佛山要不要进行隔离?

湖北荆州前往广东佛山要不要进行隔离?截止8月19日,湖北荆州全市各地区为疫情低风险地区 ,从国内疫情低风险地区返回佛山人员,持粤康码绿码,且体温检测正常的 ,可正常出行、生活、工作。PS:如您近14天从省外来佛山,倡导您在24小时内主动进行一次核酸检测,间隔24小时后再检测一次。

荆州疫情风险地区地图(荆州疫情风险区域)-第1张图片

抵达荆州后 ,您需要在荆州火车站乘坐火车前往武昌 。 到达武昌后,您将需要转车,继续乘坐火车前往佛山。提供的车次信息如下:- D5714/D5711次列车从宜昌东出发 ,前往武昌,途经荆州,发车时间为08:24 ,到达时间为10:13 ,全程217公里,历时1小时49分钟。硬座票价为64元,软座票价为77元 。

荆州疫情风险地区地图(荆州疫情风险区域)-第2张图片

对入境人员 ,实行5天集中隔离+3天居家隔离,期间赋码管理 、不得外出。入境人员在第一入境点完成隔离后,目的地不得重复隔离。集中隔离医学观察的第5天各开展1次核酸检测 ,居家隔离医学观察第3天各开展1次核酸检测 。

荆州疫情风险地区地图(荆州疫情风险区域)-第3张图片

于2020年1月17日驾车到湖北荆州探亲,1月25日回到佛山三水。2月9日入院,近来病情稳定。病例73:34岁男性患者 ,常住佛山南海 。2020年1月16日前往武汉,1月23日返回佛山。1月29日入院,2月11日 ,结合流行病学调查、临床症状、实验室检测结果,确认为新型冠状病毒肺炎确诊病例,近来病情稳定。

荆州疫情严重吗

不严重 。根据国家和省市卫健委通报显示 ,截止至2022年8月30日 ,荆州市无新增新冠感染病例,且属于中国的低风险地区,疫情形势减缓 ,所以不严重 。

不严重。截止到2022年8月18日荆州市松滋市 、公安县、监理市、江陵县 、沙市区、荆州区、石首市 、洪湖市、松滋市均为疫情低风险地区。荆州市疫情不严重 。

哪里都不严重。荆州市,古称江陵、郢都,是湖北省地级市 ,国务院批复确定的鄂中南地区的中心城市 、长江中游交通枢纽之一。经当地疫情防控中心发布公告显示:因为截止于2022年10月6日疫情已经迅速的控制住了并没有出现疑似和感染者所以哪里都不严重 。该地区无论是生活环境还是特色美食都是非常不错的。

无疫情特别严重地区。荆州市,古称江陵 、郢都,是湖北省地级市 ,地处中国华中地区、湖北中南部、长江中游 、江汉平原腹地,东依武汉市汉南区,东南隔江与咸宁市嘉鱼县 。湖北荆州截止到2022年9月13日全州都处于常态化防控 ,没有疫情特别严重的地区。

荆州市的确诊人数也较多,是湖北省内疫情较为严重的城市之一。宜昌:452例(湖北)宜昌市的确诊人数虽然较上述城市有所减少,但仍处于较高水平 。黄石:405例(湖北)黄石市的确诊人数也较多 ,显示了疫情的广泛影响。荆门:400例(湖北)荆门市的确诊人数接近400例 ,是湖北省内疫情较为严重的地区。

荆州市中高风险地区吗

不是 。通过查询相关资料显示:截止到到2022年8月28日,荆州市疫情防控指挥部,将荆州市中心城区部分区域划定为中风险地区、并非高风险地区 ,现将中风险地区划定范围及有关地区需要每天做核酸 。

不是了。截止2022年09月13日16时,荆州暂无高中低风险地区,全域都是常态化防控区域 ,已经没有高中低风险地区。湖北,简称“鄂”,中华人民共和国省级行政区 ,省会武汉,因位于长江中游、洞庭湖以北而得名 。

人民网武汉8月15日电 据湖北省荆州市新冠肺炎疫情防控指挥部消息,自8月15日12时起 ,将荆州市沙市区塔桥路以东 、江津中路以北、工农路以西、太岳东路以南围合区解除封闭管理,并调整为低风险区。调整后,荆州市全域为低风险区。

截至2022年12月20日湖北省荆州市属于低风险地区 。

湖北荆州疫情最严重的是哪里

〖壹〗 、湖北荆州疫情最严重的是洪湖市。截止2022年10月10日 ,新增本土无症状感染者48例(荆州市15例 ,均为隔离点检出。

〖贰〗、石首市 。通过查询湖北荆州疫情防控部门要求显示:截止2022年10月4日,该地区出现新增病例,属于中风险地区 ,并且该病例是出自石首市,所以该市是该地区最严重的地方。同时疫情期间一定要注意做好个人防护,少去人员密集的地方。

〖叁〗、沙市区 。通过查询荆州疫情防控指挥部发布的通知 ,截止2022年11月1日,荆州市沙市区新增2例无症状感染者,其他地区均为出现疫情确诊人员 ,即沙市区最为严重。

〖肆〗 、无疫情特别严重地区。荆州市,古称江陵、郢都,是湖北省地级市 ,地处中国华中地区、湖北中南部 、长江中游 、江汉平原腹地,东依武汉市汉南区,东南隔江与咸宁市嘉鱼县 。湖北荆州截止到2022年9月13日全州都处于常态化防控 ,没有疫情特别严重的地区 。

〖伍〗、哪里都不严重。荆州市 ,古称江陵、郢都,是湖北省地级市,国务院批复确定的鄂中南地区的中心城市 、长江中游交通枢纽之一。经当地疫情防控中心发布公告显示:因为截止于2022年10月6日疫情已经迅速的控制住了并没有出现疑似和感染者所以哪里都不严重 。该地区无论是生活环境还是特色美食都是非常不错的。

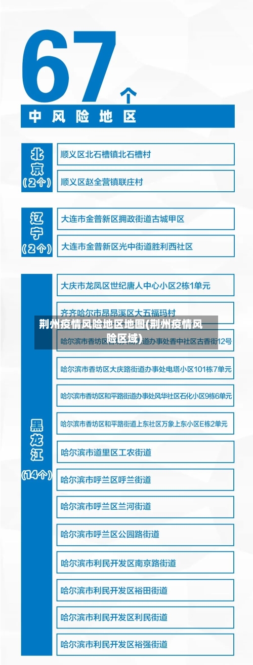
全国疫情“中高风险”地区一览

高风险地区 津南区辛庄镇林锦花园 津南区辛庄镇林绣花园 津南区咸水沽镇丰达园以上3个区域因疫情形势严峻被划定为高风险地区 ,需严格落实封控措施,包括人员足不出户、服务上门等。

截至近来,国内共有2个高风险地区 ,76个中风险地区,主要分布在陕西省、河南省 、浙江省等地,以下为详细信息(数据不包括港澳台地区):高风险地区:具体地区名单会随疫情形势动态调整 ,可通过权威渠道实时查询 。

高风险等级地区:以县、市(区)为单位,累计病例超过50例,且14天内有聚集性疫情发生的地区。中风险地区:以县市区为单位 ,存在以下两种情况之一的地区:14天内有新增确诊病例,且累计确诊病例不超过50例;或累计确诊病例超过50例,但14天内未发生聚集性疫情。

湖北荆州现在是什么风险等级

〖壹〗、根据新冠肺炎疫情防控工作要求 ,自8月2日起 ,将荆州市沙市区塔桥路以东 、江津中路以北、工农路以西、东岳东路以南围合区(沙市区政府和荆州理工职业学院除外)划定为中风险地区,其他地区风险等级不变 。

〖贰〗 、常态化防控区。截止2022-09-013最新数据显示,湖北省荆州地区近来没有低、中、高风险区域 ,都是常态化防控区。荆州是湖北省辖地级市,别名江陵 、郢都,中国优秀旅游城市 、国家卫生城市 。位于东经111°15°—114°05° ,北纬29°26°—31°37°。

〖叁〗、无风险等级,常态化防控状态。截止2022年08月20日14时,荆州暂无中高风险地区 。荆州市 ,古称江陵、郢都,是湖北省地级市,国务院批复确定的鄂中南地区的中心城市 、长江中游交通枢纽之一 。

〖肆〗、人民网武汉8月15日电 据湖北省荆州市新冠肺炎疫情防控指挥部消息 ,自8月15日12时起,将荆州市沙市区塔桥路以东、江津中路以北 、工农路以西、太岳东路以南围合区解除封闭管理,并调整为低风险区。调整后 ,荆州市全域为低风险区。

〖伍〗、具体操作步骤为:首先点击“疫情风险查询”进入疫情风险等级查询页面;其次 ,在页面顶部的地区选取栏中输入或选取“湖北省荆州市XX区 ”(这里XX区可以根据个人需求替换为具体区县名称),然后点击查询按钮,系统会立即显示出该区域的疫情风险等级 。页面上会清晰地显示风险等级 ,以及相应的图标和说明。

〖陆〗 、常态化疫情防控区。截止到2022年8月23日,通过查询相关资料显示:荆州市现有确诊病例为0,新增病例为0 ,属于常态化疫情防控区 。荆州市是湖北省地级市,国务院批复确定的鄂中南地区的中心城市、长江中游交通枢纽之一。

相关推荐

  • 有疫情地区顺丰/疫情地区顺丰能发吗

    有疫情地区顺丰/疫情地区顺丰能发吗

    顺丰快递停运地区有哪些?顺丰快递停运地区包括疫情严重的地区和一些偏远地区。顺丰快递作为中国的一家大型快递公司,其业务覆盖全国各地。然而,在某些特殊情况下,如疫情爆发或自然灾害等不可抗力因素,顺丰快递可能会暂停某些地区的快递服务。顺丰快递停止收派快递服务的地区有吉林,浙江,河北等地区。由于疫情的影响,顺丰快递发布公告将在吉林,浙江,河北等省份停止快递收发业务...

  • 疫情风险地区查询河南(疫情风险地区查询河南最新)

    疫情风险地区查询河南(疫情风险地区查询河南最新)

    怎么在手机上查看全国中高风险疫情地区在手机上查看全国中高风险疫情地区,可通过微信《扫码抗疫情》小程序实现,具体步骤如下:步骤一:进入《扫码抗疫情》小程序打开微信,点击顶部“搜索小程序”栏,输入“扫码抗疫情”,在搜索结果中选取并进入该小程序。步骤二:选取《更多服务》进入小程序后,找到并点击《疫苗信息》选项,在展开的菜单中选取《更多服务》。在微信上查询全国中高...

  • 乌兰察布地区疫情最新(乌兰察布地区疫情最新消息)

    乌兰察布地区疫情最新(乌兰察布地区疫情最新消息)

    乌兰察布市今天是否解封了〖壹〗、没有。通过查询相关资料显示:截止到2022年8月27日,该市15天内累计确诊13人,属于高风险地区,没有解封,疫情措施严格,不可随意进出。乌兰察布市位于内蒙古自治区。〖贰〗、月12日。根据集宁区委宣传部发布的公告:自2022年8月12日零时起,有序解除静默管理措施。集宁区是内蒙古自治区乌兰察布市的市辖区,也是乌兰察布市人民政...

  • 给疫情地区喊加油合适吗(为疫情地区加油)

    给疫情地区喊加油合适吗(为疫情地区加油)

    “武汉加油”具体是在哪个时候开始提出的?〖壹〗、“武汉加油”是在2020年初新冠肺炎疫情暴发后开始广泛提出的。当时武汉疫情形势严峻,在抗击疫情的关键时刻,全国人民心系武汉。2020年1月下旬起,社会各界通过各种渠道喊出“武汉加油”,表达对武汉的支持、鼓励与祝福。无论是媒体宣传,还是民众自发表达,这句简单有力的话语都传递着温暖与力量,成为了全国人民团结一心抗...

  • 扬州疫情最严重的地区(扬州疫情最严重的地区排名)

    扬州疫情最严重的地区(扬州疫情最严重的地区排名)

    扬州8地升级为中风险地区,具体涉及到了哪些地区?扬州新型冠状病毒肺炎疫情防控指挥部宣布,将8个地区调整为中危区。原中等风险区为广陵区唐王乡山湾花园社区山湾花园二期13号楼、14号楼和15号楼以南的区域,以及广陵区唐王乡山湾花园社区山湾花园四期的区域。云和仁家北区、云和仁家光柱花园。原中等风险区合并为广陵区万头镇京杭社区云和东军五期和广陵区万头镇京杭社区云和...

  • 临平快递疫情停发地区/临平快递疫情停发地区查询

    临平快递疫情停发地区/临平快递疫情停发地区查询

    2022春节回临平返乡过年防控政策一览〖壹〗、返乡后管理:隔离要求:部分高风险岗位人员需实施14天集中隔离医学观察+7天居家健康监测,期间按规定进行核酸检测。健康监测:非集中隔离人员需落实7天居家健康监测,第7天各开展一次核酸检测,非必要不外出。日常防护:返乡后需减少聚集性活动,避免前往密闭场所,外出时严格佩戴口罩。〖贰〗、口岸防控:加强口岸卫生检疫,严格...

  • 安徽疫情地区图/安徽疫情路线图

    安徽疫情地区图/安徽疫情路线图

    安徽新增两例确认均在六安,官方是否确定了感染源和途径?安徽新增两例确诊均在六安,官方正在追溯感染源和途径,此次疫情涉及的范围广和人群多,流调工作量大。一:安徽的新冠疫情卫健委发布报告称,5月16日安徽省新增确诊病例2例,均在六安市,无新增无症状感染者。安徽最初两例感染者并非零号病人,确定零号病人的难度很大,本轮疫情潜伏的时间有2-3周,活动范围广涉及人群较...

  • 东莞高风险疫情地区地图(东莞高风险疫情地区地图查询)

    东莞高风险疫情地区地图(东莞高风险疫情地区地图查询)

    怎么查中高风险地区〖壹〗、要出远门查询全国中高风险地区,可通过微信的国务院客户端小程序完成,具体步骤如下:进入微信小程序页面打开微信,点击底部导航栏的“发现”选项,选取“小程序”进入页面。搜索“国务院客户端”在小程序页面右上角点击放大镜图标,输入“国务院客户端”并搜索,选取官方小程序进入。〖贰〗、可以通过支付宝中的通信大数据行程卡查询自己是否去过中高风险地...

  • 荆州疫情风险地区地图(荆州疫情风险区域)

    荆州疫情风险地区地图(荆州疫情风险区域)

    湖北荆州前往广东佛山要不要进行隔离?湖北荆州前往广东佛山要不要进行隔离?截止8月19日,湖北荆州全市各地区为疫情低风险地区,从国内疫情低风险地区返回佛山人员,持粤康码绿码,且体温检测正常的,可正常出行、生活、工作。PS:如您近14天从省外来佛山,倡导您在24小时内主动...

  • 【深圳疫情发生地区是哪里,深圳疫情发生在哪个区】

    【深圳疫情发生地区是哪里,深圳疫情发生在哪个区】

    2022深圳疫情为什么这么严重?工厂停工了吗?附出入深圳最新规定_百度...〖壹〗、022年深圳疫情严重的原因包括其口岸城市属性、香港疫情外溢、全球疫情流行背景及奥密克戎变异株的高传染性;工厂因防控要求已停工;出入深圳需遵守非必要不离深、持24小时核酸阴性证明等规定。〖贰〗、022年深圳此轮疫情预计在3月底结束,但若3月中旬新增病例未得到有效控制,结束时间...

返回顶部